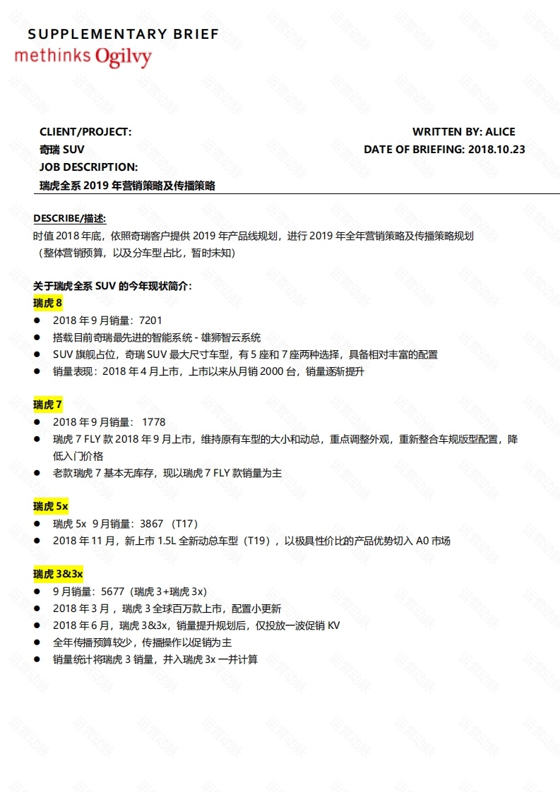
首页策划方案品牌运营品牌brief181023-奇瑞SUV瑞虎全系2019年营销策略及传播策略规划brief
一方

文档

4942

关注

0

好评

0
PDF

181023-奇瑞SUV瑞虎全系2019年营销策略及传播策略规划brief

阅读 647 下载 53 大小 442.72K 总页数 0 页 2024-03-16 分享
价格:免费文档
下载文档
/ 0
全屏查看
181023-奇瑞SUV瑞虎全系2019年营销策略及传播策略规划brief
还有 0 页未读 ,您可以 继续阅读 或 下载文档
1、本文档共计 0 页,下载后文档不带水印,支持完整阅读内容或进行编辑。
2、当您付费下载文档后,您只拥有了使用权限,并不意味着购买了版权,文档只能用于自身使用,不得用于其他商业用途(如 [转卖]进行直接盈利或[编辑后售卖]进行间接盈利)。
3、本站所有内容均由合作方或网友上传,本站不对文档的完整性、权威性及其观点立场正确性做任何保证或承诺!文档内容仅供研究参考,付费前请自行鉴别。
4、如文档内容存在违规,或者侵犯商业秘密、侵犯著作权等,请点击“违规举报”。
文档评分
    请如实的对该文档进行评分
  • 0
发表评论

特惠

限量优惠活动

正在火热进行

站长

添加站长微信

领取新人礼包

下载

便携运营智库

立即下载APP

工具

运营导航

工具推荐

帮助

帮助中心

常见问题

分销

50%直推收益

30%间推分成

AI

智能对话

办公助手

顶部