SOP操作

当前分类下总共收录了 55 份文档
引流SOP 08 引流效果数据参考
¥ 9.90
643 74
下载文档
引流SOP 07 私域引流数据统计表
¥ 9.90
916 73
下载文档
引流SOP 06 公众号引流数据记录维度
¥ 9.90
755 8
下载文档
引流SOP 05 短信引流SOP
¥ 9.90
878 77
下载文档
引流SOP 04 门店引流策略
¥ 9.90
954 25
下载文档
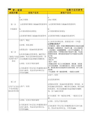
引流SOP 03 包裹卡引流话术参考
¥ 9.90
780 79
下载文档
引流SOP 02 包裹卡落地自检清单
¥ 9.90
673 94
下载文档
引流SOP 01 包裹卡引流用户体验全景图拆解
¥ 9.90
689 67
下载文档
裂变活动SOP
¥ 9.90
811 22
下载文档
私域养号05 企微重要功能
¥ 9.90
809 44
下载文档
私域养号04 个微防封指南
¥ 9.90
529 62
下载文档
私域养号03 个微养号每日动作
¥ 9.90
515 53
下载文档
私域养号02 手机账号登记表
¥ 9.90
661 73
下载文档
私域养号01 手机号申请流程
¥ 9.90
954 92
下载文档
私域调研SOP 12 竞争情报调研渠道清单
¥ 9.90
707 43
下载文档
私域调研SOP 11 门店调研维度
¥ 9.90
884 59
下载文档
私域调研SOP 10 用户画像SOP
¥ 9.90
907 51
下载文档
私域调研SOP 09 用户需求调研维度
¥ 9.90
673 29
下载文档
私域调研SOP 08 用户访谈维度
¥ 9.90
597 31
下载文档
私域调研SOP 07 竞品调研策略
¥ 9.90
860 52
下载文档

特惠

限量优惠活动

正在火热进行

站长

添加站长微信

领取新人礼包

下载

便携运营智库

立即下载APP

工具

运营导航

工具推荐

帮助

帮助中心

常见问题

分销

50%直推收益

30%间推分成

AI

智能对话

办公助手

顶部