[聊技术] 妈妈不符合手术条件,医院手术前评估都不做。医院为了赚钱强行手术

[复制链接]
397 |1
发表于 2025-6-19 08:36:16 | 显示全部楼层 |阅读模式
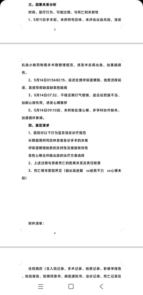
妈妈不符合手术条件,医院手术前评估都不做。医院为了赚钱强行手术,导致妈妈意外死亡。陕西中医药大学第二附属医院西咸新区中心医院,一所三级甲等医院,推卸医疗事故责任,一条人命仅仅赔偿8万丧葬费,真是杀人不眨眼的侩子手!

妈妈不符合手术条件,医院手术前评估都不做。医院为了赚钱强行手术-1.jpg

妈妈不符合手术条件,医院手术前评估都不做。医院为了赚钱强行手术-2.jpg
回复

使用道具 举报

发表于 2025-6-19 09:20:49 | 显示全部楼层
占坑编辑ing
回复 支持 反对

使用道具 举报

您需要登录后才可以回帖 登录 | 立即注册

本版积分规则

特惠

限量优惠活动

正在火热进行

站长

添加站长微信

领取新人礼包

下载

便携运营智库

立即下载APP

工具

运营导航

工具推荐

帮助

帮助中心

常见问题

分销

50%直推收益

30%间推分成

AI

智能对话

办公助手

顶部