[聊技术] 我让豆包和deepseek进行了一场比赛

[复制链接]
408 |1
发表于 2025-4-19 11:56:35 | 显示全部楼层 |阅读模式
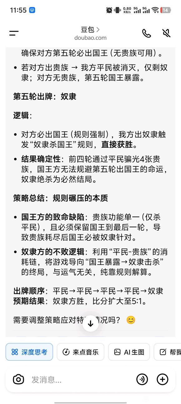
比赛内容为动漫《赌博默示录》中的国王与奴隶,豆包和ds分别扮演三局国王和奴隶,最终豆包5:1获胜,deepseek简直蠢得要死,记不住自己出了几张牌,还把自己的阵营也记混,豆包完胜
我让豆包和deepseek进行了一场比赛-1.png

我让豆包和deepseek进行了一场比赛-2.jpg
回复

使用道具 举报

发表于 2025-4-19 12:43:59 | 显示全部楼层
很累,感觉不会再爱了!
回复 支持 反对

使用道具 举报

您需要登录后才可以回帖 登录 | 立即注册

本版积分规则

特惠

限量优惠活动

正在火热进行

站长

添加站长微信

领取新人礼包

下载

便携运营智库

立即下载APP

工具

运营导航

工具推荐

帮助

帮助中心

常见问题

分销

50%直推收益

30%间推分成

AI

智能对话

办公助手

顶部