[聊技术] 兄弟们帮我看看deepseekv3和cluade3.5的回答哪个更有逻辑

[复制链接]
440 |1
发表于 2025-1-10 08:48:19 | 显示全部楼层 |阅读模式
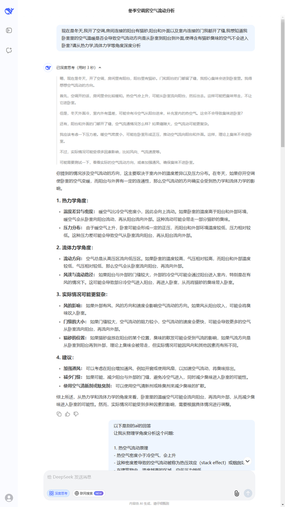
兄弟们帮我看看deepseekv3和cluade3.5的回答哪个更有逻辑-1.jpg

兄弟们帮我看看deepseekv3和cluade3.5的回答哪个更有逻辑-2.jpg

兄弟们帮我看看deepseekv3和cluade3.5的回答哪个更有逻辑-3.jpg

兄弟们帮我看看deepseekv3和cluade3.5的回答哪个更有逻辑-4.jpg

兄弟们帮我看看deepseekv3和cluade3.5的回答哪个更有逻辑-5.jpg
回复

使用道具 举报

发表于 2025-1-10 09:27:24 | 显示全部楼层
楼主,我这人不太会说话,如果有什么冒犯的地方,你他妈来打我啊!
回复 支持 反对

使用道具 举报

您需要登录后才可以回帖 登录 | 立即注册

本版积分规则

特惠

限量优惠活动

正在火热进行

站长

添加站长微信

领取新人礼包

下载

便携运营智库

立即下载APP

工具

运营导航

工具推荐

帮助

帮助中心

常见问题

分销

50%直推收益

30%间推分成

AI

智能对话

办公助手

顶部